Skip to content
State of Nevada
Department of Taxation
Menu
Laws, Statutes & Regulations
Boards & Meetings
Calendar
Contact
About
Menu
Home
Manage a Business
Start
Update
Close
Returns, Payments, Credits and Refunds
Taxes
Tax Forms
Tax Types
File & Pay Taxes
My Nevada Tax
Get a Business License Online
Returns, Payments, Credits and Refunds
Education
Appraiser Certification, Education & Testing
Appeals
Audits
Hearings
How-to Videos for My Nevada Tax
News & Publications
FAQs
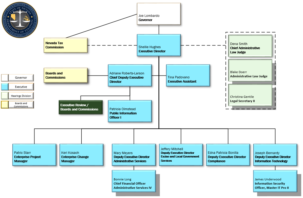
Organizational Chart
Organizational Chart
Click the image below for better visibility.
Close
Home
Manage a Business
Start / Run a Business
Update a Business
Close a Business
Returns, Payments, Credits and Refunds
Taxes
Tax Types
Tax Forms
File & Pay Taxes
File Online with Nevada Tax
Get a Business License Online
Returns, Payments, Credits and Refunds
Re-Sales Permit Search
News & Publications
FAQs
Laws, Statutes & Regulations
Boards & Meetings
Education
Calendar
Contact Us
About Us
State Agencies
State Jobs
ADA Assistance
Home
>
About
>
Organizational Chart
▲ Back to Top